招標采購 2023.01.17
廣東
項目名稱:廣州中醫藥大學針灸康復技能中心相關設備采購項目招標公告
采購預算:858.96萬元(人民幣)
采購需求:
合同包1(全身針灸仿真人訓練系統等17項設備),預算金額:2,753,400.00元


本合同包不接受聯合體投標
合同履行期限:自合同簽訂之日起至質保期滿之日。
合同包2(起立治療床等18項設備),預算金額:3,174,800.00元


本合同包不接受聯合體投標。
合同履行期限:自合同簽訂之日起至質保期滿之日。
合同包3(智能按摩儀等41項設備),預算金額:2,661,400.00元




獲取招標文件時間:2023年01月12日 至 2023年01月19日 ,每天上午 00:00:00 至 12:00:00 ,下午 12:00:00 至 23:59:59 (北京時間,法定節假日除外)
獲取渠道:廣東省政府采購網https://gdgpo.czt.gd.gov.cn/
獲取方式:在線獲取
公告網址:
http://www.ccgp.gov.cn/cggg/dfgg/gkzb/202301/t20230112_19372470.htm
山東
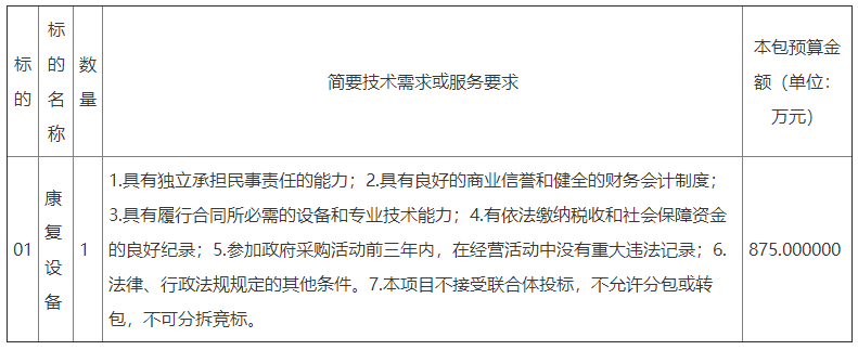
項目名稱:山東菏澤鄆城縣人民醫院康復設備采購項目公開招標公告
采購預算:875萬元(人民幣)
采購需求:

獲取招標文件時間:2023年1月10日9時0分至2023年1月18日16時30分,每天上午09:00至12:00,下午13:00至16:30(北京時間,法定節假日除外)
獲取方式:菏澤市公共資源交易網(http://ggzy.heze.gov.cn/)及中國山東政府采購網(www.ccgp-shandong.gov.cn)本項目招標公告頁面免費下載電子招標文件。
公告網址:
http://www.ccgp.gov.cn/cggg/dfgg/gkzb/202301/t20230110_19362160.htm
福建
項目名稱:福建體育職業技術學院體育教學和康復保健實訓項目建設公開招標招標公告
采購預算:1,255,276.00元(人民幣)

獲取招標文件時間:2023-01-12 至 2023-01-19 ,(提供期限自本公告發布之日起不得少于5個工作日),每天上午00:00:00至12:00:00,下午12:00:00至23:59:59(北京時間,法定節假日除外)
獲取渠道:招標文件隨同本項目招標公告一并發布;投標人應先在福建省政府采購網(zfcg.czt.fujian.gov.cn)免費申請賬號在福建省政府采購網上公開信息系統按項目下載招標文件(請根據項目所在地,登錄對應的(省本級/市級/區縣))福建省政府采購網上公開信息系統操作),否則投標將被拒絕。
公告網址:
http://www.ccgp.gov.cn/cggg/dfgg/gkzb/202301/t20230112_19370443.htm
項目名稱:福建醫科大學附屬協和醫院康復設備一批采購項目公開招標招標公告
采購預算:325萬元(人民幣)

獲取招標文件時間:2023-01-11 至 2023-01-18 ,(提供期限自本公告發布之日起不得少于5個工作日),每天上午00:00:00至12:00:00,下午12:00:00至23:59:59(北京時間,法定節假日除外)
獲取方式:招標文件隨同本項目招標公告一并發布;投標人應先在福建省政府采購網(zfcg.czt.fujian.gov.cn)免費申請賬號在福建省政府采購網上公開信息系統按項目下載招標文件(請根據項目所在地,登錄對應的(省本級/市級/區縣))福建省政府采購網上公開信息系統操作),否則投標將被拒絕。
公告網址:
http://www.ccgp.gov.cn/cggg/dfgg/gkzb/202301/t20230111_19365536.htm
項目名稱:福建省漳州市某醫院關于康復醫療信息平臺項目的公開招標公告
采購預算:27.5500000 萬元(人民幣)

獲取招標文件時間:2023年01月12日 至 2023年01月20日,每天上午8:00至11:30,下午14:30至17:00。(北京時間,法定節假日除外)
獲取方式:中招聯合招標采購平臺(http://www.365trade.com.cn/),¥300.0 元,本公告包含的招標文件售價總和。
公告網址:
http://www.ccgp.gov.cn/cggg/dfgg/gkzb/202301/t20230112_19372545.htm
重慶
項目名稱:重慶市某單位上肢康復機器人招標公告(2022-JL13(03)-W10330)
采購預算:80萬元(人民幣)
采購內容:

獲取招標文件時間:2023年1月11日至1月18日,每日上午 8:00至 11:30 ,下午3:00至5:00
獲取方式:詳詢采購單位聯系人甘老師023-68766966
公告網址:
http://www.ccgp.gov.cn/cggg/dfgg/qtgg/202301/t20230111_19368341.htm
項目名稱:重慶市某單位康復訓練器一批招標公告(2022-JL13(03)-W10327)
采購預算:87.55萬元(人民幣)
采購內容:

獲取招標文件時間:2023年1月11日至1月18日,每日上午 8:00至 11:30 ,下午3:00至5:00
獲取方式:詳詢采購單位聯系人甘老師023-68766966
公告網址:
http://www.ccgp.gov.cn/cggg/dfgg/qtgg/202301/t20230111_19368337.htm
項目名稱:重慶市某單位關節康復器談判邀請書(2022-JL13(03)-W30459)
采購預算:50.32萬元(人民幣)
采購內容:


獲取招標文件時間:2023年1月11日至1月18日,每日上午 8:00至 11:30 ,下午3:00至5:00
獲取方式:詳詢采購單位聯系人甘老師023-68766966
公告網址:
http://www.ccgp.gov.cn/cggg/dfgg/qtgg/202301/t20230111_19368360.htm
江蘇
項目名稱:連云港市海州區適齡兒童融合式康復行動試點競爭性磋商公告
采購預算:29.3萬元(人民幣)
獲取招標文件時間:2023年01月12日 至 2023年01月19日,每天上午8:30至11:30,下午14:30至17:30。(北京時間,法定節假日除外)
四川
項目名稱:成都市婦女兒童中心醫院物理治療、康復及體育治療儀器設備采購項目公開招標采購公告
采購預算:98.5萬元(人民幣)
采購內容(部分摘錄):


響應文件提交時間:2023年01月11日至2023年01月17日,每天上午00:00:00至12:00:00,下午12:00:00至23:59:59(北京時間)
獲取方式:項目電子化交易系統-投標(響應)管理-未獲取采購文件中選擇本項目獲取招標文件,在線獲取。
公告網址:
http://www.ccgp.gov.cn/cggg/dfgg/gkzb/202301/t20230110_19362346.htm
甘肅
項目名稱:甘肅省退役軍人事務廳殘疾軍人康復輔助器具采購項目第二次公開招標公告
采購預算:100萬元(人民幣)
采購內容:殘疾軍人康復輔助器具采購(具體技術參數要求及相關內容詳見招標文件)
獲取招標文件時間:2023-01-11至2023-01-17,每天上午00:00至12:00,下午12:00至23:59
獲取方式:甘肅省公共資源交易網(https://ggzyjy.gansu.gov.cn)在線免費獲得
公告網址:
http://www.ccgp.gov.cn/cggg/dfgg/gkzb/202301/t20230110_19362433.htm
項目名稱:甘肅省康復中心(新區)醫院專用設備采購項目(二次)公開招標公告
采購預算:77.628萬元(人民幣)
采購內容:具體內容詳見招標文件
獲取招標文件時間:2023-01-10至2023-01-16,每天上午00:00至12:00,下午12:00至23:59
獲取方式:甘肅省公共資源交易網(https://ggzyjy.gansu.gov.cn)在線免費獲得,社會公眾可通過甘肅省公共資源交易網免費下載或查閱招標采購文件(詳見《甘肅省公共資源交易網》首頁“下載中心”中“電子服務系統 v2.0 電子版操作說明”)。擬參與甘肅省公共資源交易活動的潛在投標人需先在甘肅省公共資源交易網上注冊,獲取“用戶名+密碼+驗證碼”,以軟認證方式登錄;也可以用數字證書(CA)方式登錄。以上兩種方式均可進行我要投標等后續工作。
公告網址:
http://www.ccgp.gov.cn/cggg/dfgg/gkzb/202301/t20230109_19355832.htm
如您想通過福祉博覽會“線上供需信息發布”欄目在線尋找上游供應商,或挖掘潛在買家,請致電13312824275,或添加福祉君微信(CR_EXPO)溝通。